乐鱼·体育
资产管理处(招标采购管理办公室)
搜索
目录
返回乐鱼·体育
导航目录
部门乐鱼·体育
部门概况
部门介绍
工作职责
工作动态
招标采购
规章制度
政策法规
学校制度
下载中心
学校乐鱼·体育
规章制度
政策法规
学校制度
推荐新闻
学校召开资产校核专题部署会
2026-03-11
资产管理处召开处务会
2026-03-03
虚拟仿真实训教学管理平台项目(第二次)中标公告
2026-01-26
规章制度
学校制度
当前位置:
规章制度
学校制度
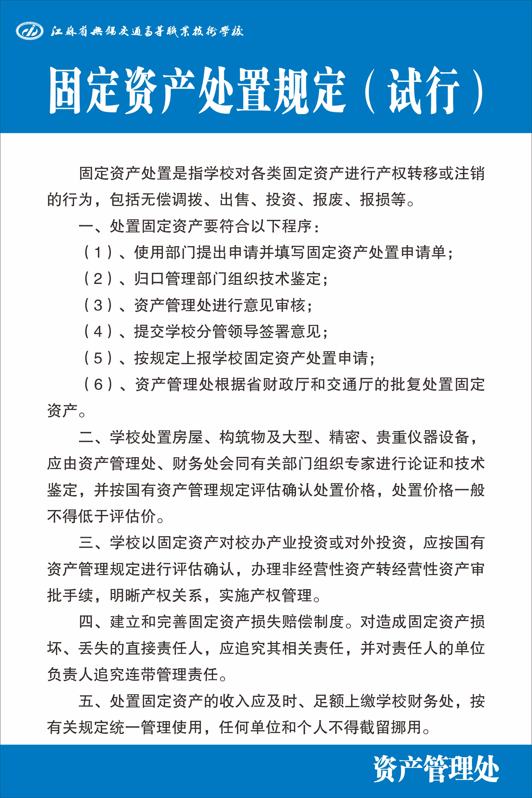
固定资产处置规定(试行)
作者:资产管理处
来源:资产管理处
发布日期:2018-04-16
浏览量:
上一篇:
固定资产管理办法(修订版)
下一篇:
采购与招投标工作流程